扫二维码与项目经理沟通
我们在微信上24小时期待你的声音
解答本文疑问/技术咨询/运营咨询/技术建议/互联网交流
①粉丝 ②千川投流涨粉 ③点赞 ④播放量 ⑤开橱窗 ⑥直播间互动人气
自助平台: www.douyzf.com 复制到浏览器打开
鉴于最近出现的某些契机,我计划着手把自己的小红书账号运营起来。以往总是会拿个人时间有限,及精力有限当作托词,从而一直未采取行动。
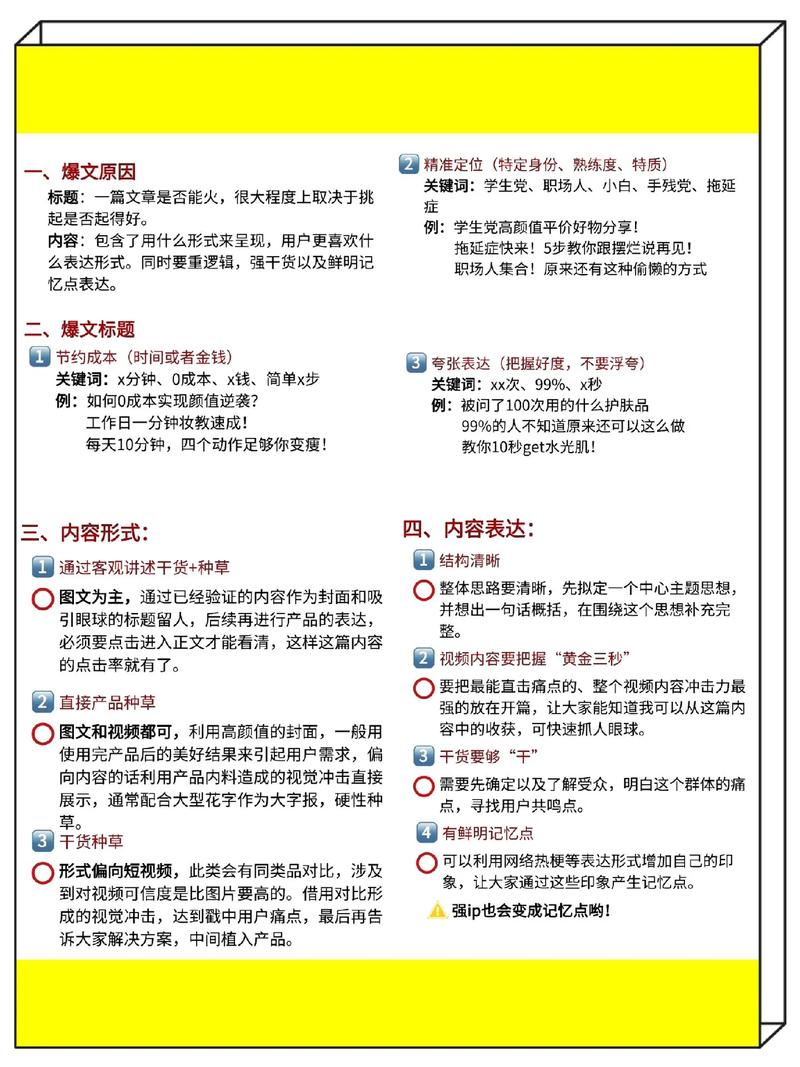
小红书爆款笔记3大底层逻辑,让你少走弯路
为什么会选择去做小红书呢,原因在于小红书平台所拥有的用户群体是极为优质的,其主要是年龄处于18至34岁之间的年轻人,其中女性用户所占的比例超过了70%,并且聚焦于一线以及新一线城市当中的中高收入人群。除此之外,小红书还是一个创作门槛更低,赚钱机会更多的一个平台。
于别样平台,像抖音那般,作为拥百万粉丝的博主,赚钱无果之士亦俯拾皆是。然而于小红书这儿,或许一个拥有仅有五千粉丝的博主状况却有所不同,会有人前来找你,向询能否帮其发布一则笔记,还会向你索要报价。并且小红书乃是依据用户笔记质量来实施推流动作,即便你身为一个刚刚开启账号的初始阶段博主,只要你所创作的笔记质量足够精良优质,便存在出现爆款的可能性。
所以,针对新手来讲,小红书着实是极为值得去尝试一回的!在这最近的两天时间里头,又再次去仔细研读 Lü Bái撰写的那本经《爆款小红书:从零到百万粉丝之际的玩赚策略》!而后,把小红书爆款笔记具备的那三大底层逻辑总结汇总了一番,呈现讲给你听!
1、做内容不要自我陶醉
我们都清楚,小红书是一个由普通人扶持普通人的信任社区,它依据用户真实的分享、详尽的测评、实用的攻略来构建更强的信任背书。故而在小红书,有一类内容颇为受用户青睐,那便是“利他性”内容。像在小红书上分享经验,分享教程,分享避坑指南,分享资源清单等能够助力他人的内容,更易于获取高互动。
书里列举了一个教育博主的事例,这位博主在刚开始运营小红书账号之时候,耗费了许久时间撰写出了非常详实详尽的专业指南,精心用心地策划了有关考研的选题,而且书写了很长时长的资料均是一个字一个字敲打录入出来的,行与行之间的间距也进行了排版方面的优化;为了凸显突出的重点,还用荧光笔做了标识标注……等到发布笔记之际博主满怀信心,然而实际上点赞、收藏的量数很低。这使得让博主极为困扰,缘由是因为他认为他的笔记倘若满分设定为10分的话能够给到8分 。
然而,这位博主压根儿就没有切切实实地以用户的视角以及观感作为出发点,仅仅是置身于自己的世界当中,进行不着边际的幻想。前期所撰写的内容通通都属于那种自我陶醉式的创作,而在小红书做内容,最为忌讳的便是自我沉醉。所谓的自我沉醉指的就是在创作内容的时候,所有的视角都是围绕着“我”,认为“我”特别厉害,自我欣赏,却将用户的需求给忽视了。
那么如何做到不“自我陶醉”呢?
首先,去寻得自我表达同用户需求间的交集之处。而后,博主清楚了,于小红书创作就必定要跟用户存在交集,自己喜好的不一定是用户所喜好的,自身需朝市场以及用户的角度出发,如此方可满足用户需求,用户才能够从笔记里获取收获。
第二,并非有人关注你内容何等 ,而是他们仅关注自身需求有无被满足。小红书用户存有这般习惯,当有欲了解之事、欲购之物时,会率先开启小红书予以搜索与了解。故而用户的起初想法是借由小红书平台达成自身需求,不管是精神方面的需求亦或是物质方面的需求。
2、爆款都是重复的
一开始,新手小白没运作过小红书,会特别懵懂,所以得去钻研做得出色的小红书账号,找出它们共有的特性。最近我在构建小红书账号,要把小红书的昵称、头像、主页以及简介弄完备。由于从零开始切实打造自己的小红书账号在我这儿是头一回,故而得去学习 。
深入探究之后发觉,好多取得相对成功的账号,均存有共性,这其中涵盖诸多爆款笔记。当中极为关键的一点在于,爆款笔记并非始终力求推陈出新或者刻意标新立异,而是爆款始终在不断重复 。
先要做的是拆解爆款、分析爆款,才能够去打造出爆款,这时得看过足够多的爆款内容。要是你做知识付费,那就去寻觅小红书排名前十的知识类博主,把他们的优质作品拆解掉;或者去搜索某一单品的关键词,留意一下跟它有关系的爆款内容。
随后把爆款笔记予以汇总,针对选题分解,针对标题分解,针对封面分解,针对内容分解,针对排版分解,分别去做拆解,寻觅共性之处,找寻火爆缘由,而后添加到你的笔记里面。

固然,除了和爆火的情形相类似以外,你务必打造充裕大量的数量。书里归纳出了一条公式:以百分之七十与爆火之事情近似×数量充足多至极的众多的试验品=百分之百爆火之事之征象。这里面陈述呈现的便是数量发生变化与质量产生变化的关联,发生极细微得可以忽略不计的数量上的变化,你去创作一件便为笔记的作品尽管粉丝增加显得少之又少、数据表现得差强人意,然而当你达成一定的额度进而出现爆火的情形,粉丝数量的飙升可就是呈现出爆炸一般的态势了。
3、专注细分领域
一个对生活满怀热爱、兴趣爱好极为广泛的博主,每日都会于小红书上展开分享,然而点赞数量并不多,粉丝增长也颇为有限。她满心苦恼,觉得做小红书是桩极为困难的事儿。经咨询后发觉,原来是她于小红书上发布的内容繁杂多样,旅行之际撰写探店相关,居家之时撰写美食相关,周末之时还会撰写摄影与穿搭相关……内容相当不垂直。
笔记发了好多,然而依旧不火,其原因在于垂直度欠佳,垂直即是领域专一。相较于多面且立体的你,实际上用户更青睐单一的你。因为一般来讲,能使用户生出兴趣、共情或者信任的仅为一个点 。
所以呀,从事小红书相关事宜,务必要做到极为专一,从中挑选出一个细分领域,将其努力达成最佳成果,清晰明确地向用户表明你所涉及的领域范畴,给予用户一个最为直接的去关注你的缘由,唯有如此才能够让用户切实感受到你的价值所在。
那要怎样才能够使得用户更加良好地去关注你呢,首先要寻觅到自身精准的定位,然后接着从你所擅长的那么几个领域里,凭借实际的数据呈现情况,将重点汇聚于一个用户更为喜欢的领域当中去进行深入钻研 。
在定位这件事上,你能够尝试一下“定位三问法” ,用以找寻到属于你的差异化竞争力 。其一,你曾被人夸赞过哪些方面呢 ;其二,别人会不会愿意为夸赞你的那些点掏钱呢 ;其三,你是为了什么东西付出了最多呢 。借助“定位三问法” ,持续进行询问进而精准地找准定位 ,并把它深深地植入到用户的印象当中 。
在此之前,借助定位三问法,能够相对比较清晰地找寻到你所擅长的领域,然而这还并未足够聚焦化。至于聚焦,在书中归纳总结出了一个方法称作“10-3-1聚焦法”,也就是先进行发散而后再聚焦。
依据定位三问法,挖掘处在你自身最拿手的3个领域,于这3个领域里,分别寻觅10个爆款选题去尝试,统统尝试总计30篇日更文章内容标点符号。
3:对数据予以对比,剖析哪一个领域的选题的市场层面的数据具备优势,在这30篇笔记里挑选出最为热门的3篇,将侧重点放在这3篇所归属的领域,深入挖掘细分的关键词并展开尝试。
其一,借由数据分析,去明确最为热门的那一篇笔记的选题内容,持续挖掘细分关键词,将选题聚焦于该领域,垂直产出这方面内容,持续模仿爆款进而打造出爆款 。
借助“10 - 3 - 1聚焦法”,先把30篇笔记挑选成3篇笔记随后再挑选成1篇笔记,从散开转向聚焦,找出你所擅长的领域。
最后的话
倘若你近期打算去做属于自身的自媒体账号,然而却不清楚该从哪一个平台着手,那我会把小红书推荐给你,由于小红书不但用户具备优质、精准的特性,并且对于新手更加友善。在短视频平台那儿,制作一条视频,这是一件成本并不低廉的事情,然而制作一则小红书的图文笔记,拼凑出一个美美的九宫格,却是诸多普通人能够达成的事情 。
但是呢,从事小红书相关事宜,那是需要秉持真正的长期主义精神的,千万不要怀揣着仅靠一篇笔记就能打造出爆款的想法。高手跟普通人之间最大的差异所在便是,或许高手做到50篇笔记的时候就能够出现爆款了,然而普通人可能就得做100篇才行。
于坚持长期主义的进程当中,知晓小红书爆款笔记的底层逻辑极为关键,其一,开展内容创作切莫自我沉醉;其二,爆款皆是多次重复出现的;其三,专心致力于细分领域。如此会促使我们透过现象洞察本质,减少诸多弯路 。
推荐阅读:重新启动小红书之后再次更新7天,收到了185元的合作邀约,怎样提高百家号内容品质以吸引粉丝,讲讲当下底层seo的状况 。

我们在微信上24小时期待你的声音
解答本文疑问/技术咨询/运营咨询/技术建议/互联网交流