扫二维码与项目经理沟通
我们在微信上24小时期待你的声音
解答本文疑问/技术咨询/运营咨询/技术建议/互联网交流
①粉丝 ②千川投流涨粉 ③点赞 ④播放量 ⑤开橱窗 ⑥直播间互动人气
自助平台: www.douyzf.com 复制到浏览器打开
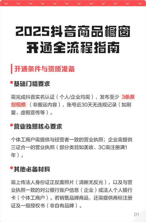
头先,得于抖音平台里注册一个帐号。出于增添信任度以及提升曝光率的考量而言,提议开展实名认证。实名认证能够使得帐号的信誉度得以提升,促使观众对你愈发信任。
2. 发布内容
(图片来源网络,侵删)
在开通橱窗这一刻起,之前,得发布一定数量的内容,用来展示个人才华以及创意。抖音平台着重内容的品质还有原创性,所以建议发布有趣的、有特色的视频。
3. 开通橱窗功能
完成实名认证,完成内容发布后,便可开通橱窗功能。于抖音APP里找到“我”的页面,点击“设置”,接着选择“账号与安全”,在此处找到“我的认证”,依照步骤完成橱窗的开通。
4. 设定橱窗主题
将橱窗开通之后,就得去设定橱窗主题,要依靠自身的兴趣以及特长,从中挑选契合自身的主题诸如时尚、美食、旅行之类的,设定清晰明确的主题会对吸引目标观众有益处能够提高转化率。
(图片来源网络,侵删)
5. 展示商品

在橱窗里展示商品,这属于核心环节,能够借助拍摄视频、制作图文这样的方式,去展示商品的特点以及优势,为了提升销售效果,要着重关注商品的拍摄技巧以及展示方式。
6. 维护与管理
在开通橱窗之后,就要定期去更新所呈现的内容,还要和观众展开互动,进而维护好粉丝间存在的关系。与此同时,得去关注数据分析这一情况,弄明白观众的需求以及喜好究竟是什么,以此来对策略做出相应调整 ,达成提升销售效果的目的。
四、注意事项
当在抖音平台运营橱窗之际,得去遵守平台规则,防止出现违规操作行为。
2. 着重于品质:以吸引更多观众,以及提升转化率为目的,要对内容的品质和原创性予以着重关注。

我们在微信上24小时期待你的声音
解答本文疑问/技术咨询/运营咨询/技术建议/互联网交流