扫二维码与项目经理沟通
我们在微信上24小时期待你的声音
解答本文疑问/技术咨询/运营咨询/技术建议/互联网交流
①粉丝 ②千川投流涨粉 ③点赞 ④播放量 ⑤开橱窗 ⑥直播间互动人气
自助平台: www.douyzf.com 复制到浏览器打开
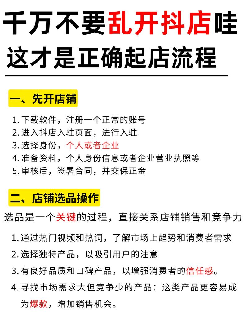
开抖音小店能不能赚到钱,其经营步骤是怎样的,相信这可不单单是好多新手开店商家想要弄明白的问题。抖音小店能在一个娱乐平台下火起来,它自身目的在于能在抖音上面分到一份利益,电商行业本身具备便利优势,再加上抖音平台有着流量展示。对于开抖音店能不能赚钱这个问题,小编要和大家一同探讨一番。
开抖音小店能赚到钱吗?怎么经营步骤
开抖音小店能赚到钱吗?
是赚钱的呀,你瞧那些网红,给你举个典型例子,就说罗永浩,平常在抖音带货,货架上的物品瞬间被抢购一空,这能不盈利吗?所谓抖音小店乃是品牌实现变现的工具,告知你怎样开通,第一步你得登录【抖音电商官网】,点击【商家入驻】,登录完毕后依据自身实际情形选择【个体工商户入驻】 或者 【企业入驻】。
随后你得相应地将资质信息填好,填好信息后,进入抖音小店的店铺信息,依照要求填写店铺的主营类目、店铺的名称,还要上传店铺Logo,填好并上传信息后,等着验证接着缴纳相关的确保金。
抖音小店怎么经营步骤?
1、尽量要精选选品:

假设你对某一款产品产生了中意之情,那么你能够在全网范围之内展开对比,以此来判定这款产品处于好不好卖的状态 。
如果同行多,销量多,那么这款商品卖家对价格质量的要求一般
有机会让你在做抖音小店这件事上大概率地做好,这是这些判断的条件,你还能够依据自身喜好去进行选择,像这样其未知数会多一些 。
2、选择实用性强的,价格低的产品:
起初刚开始的那个阶段,你得要一些实用性较为突出的,且价格低廉的产品用以实现爆单,进而提升店铺的浏览量,待到之后的时段,便能够上架一些纯利颇高的产品去售卖。
推荐阅读:抖音小店怎样把商品价格进行批量修改?怎么运营,为何会说抖音基本上通通是赚不到钱的?怎样对抖店注册的详细流程进行运营?抖音小店账号中uid到底是什么含义?如何去开通抖音小店,开通的方式是什么?抖音要怎样做无货源模式 ?

我们在微信上24小时期待你的声音
解答本文疑问/技术咨询/运营咨询/技术建议/互联网交流