扫二维码与项目经理沟通
我们在微信上24小时期待你的声音
解答本文疑问/技术咨询/运营咨询/技术建议/互联网交流
①粉丝 ②千川投流涨粉 ③点赞 ④播放量 ⑤开橱窗 ⑥直播间互动人气
自助平台: www.douyzf.com 复制到浏览器打开
方法二:原创视频,多用抖音视频拍摄。
法三:多发具备高水准的视频之作,多投身于热门的话题之中,多收藏流行的音乐,发布视频时于几点@抖音小助手 。
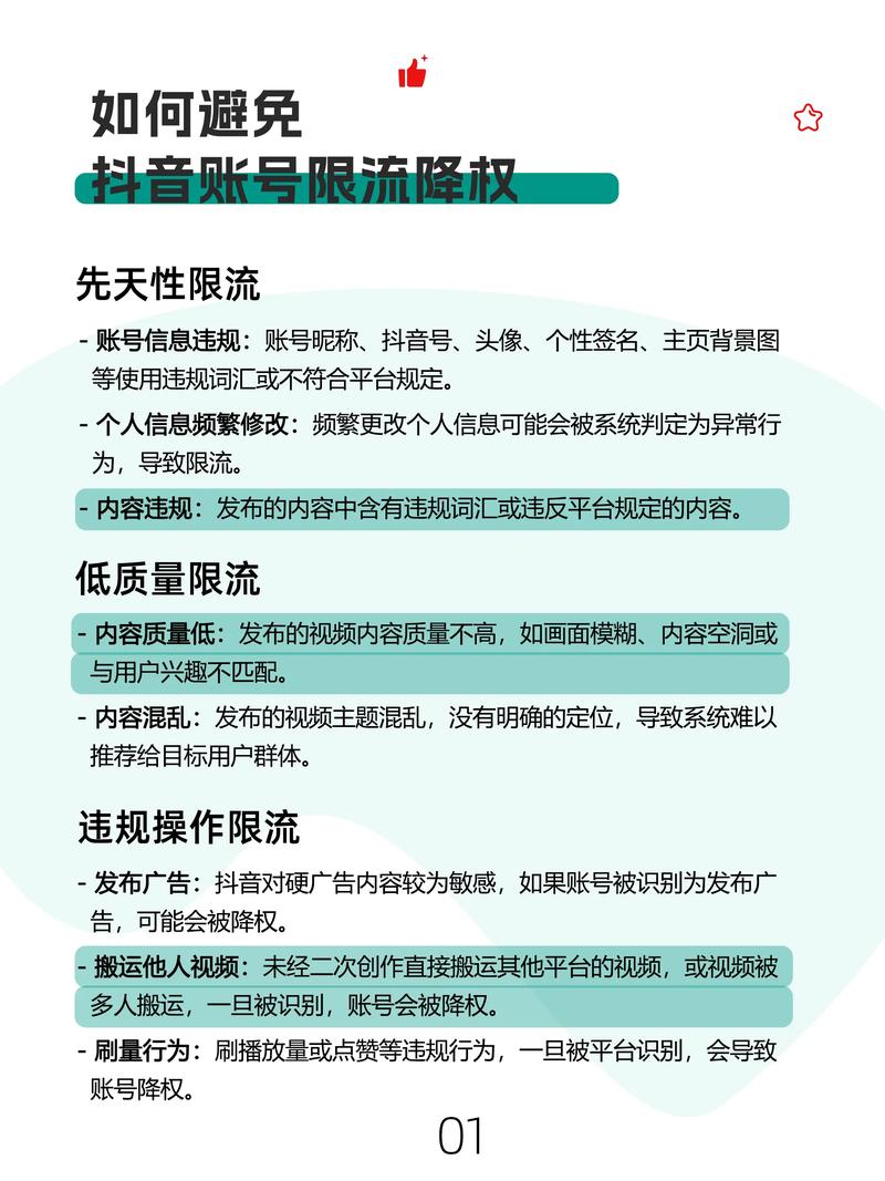
抖音账号降权怎么办?抖音降权补救方法有哪些
如下是具体的登录细节,先是,我们得保证手机上存在一个账号,且不能去登录两个或者多个账户,这会被抖音识别判别,进而直接给予你账号权限;抖音背景能够识别你的设备型号,该设备登录了几个账户,在后台就能够被看到,这是平台自身的基本规则 。
当你申请抖音号码之后,这一回,注册姓名变了,化身变了,个性签名也变了,又或者直接填写并跳过,这一回直接采用号码,留意着名字的细节,关注我往后的文章。

正常的那种笔刷视频,要额外注意几个比较大的V的帐号,在跟这以后的阶段,这么做会是有用处的,于这个过程里,留意它是行得通的,先别评论刚新生的号码,过24小时之后,从而再去发表评论。
在关注大V之后,你直接去搜索你想做的事儿,像养育、情感、创业、EQ、有趣、每日、美味食物这些,去瞧瞧你是啥样,当你看着时,要记得给别人些能喜欢和关注的东西。别每个视频都赞扬,也别关注每个类似账户。一天后再去评论、转发、点赞,可多关注同行并给其点赞、评论、转发,你这么做,只是模仿个正常人,评论得和别人形成互动,没互动的评论算无效。
按照正常人那样去操作,别让官方认定你是营销号码,别留下联系资讯,接着能分成每天两次,每次是一小时,之后依照这个方法去浏览作品,你能够直接进行搜索,多留意一些账户情况,向其他人的帐户方向去,保存下来,收集是可行的,持续5至7天,你能够发布视频来查看效果。
若您日后再度变更,便会对其予以检查。要是您变更的次数更多了,您就会直接被判定违反法律,进而被阻止修改这些内容,不准许您更改这些内容。所以,在执行此操作以前,必须考量要做之事的具体情况,接着垂直执行该内容,并且必定要垂直地执行该内容。之后,把所有内容修改好,然后进行维护编号。
有一个为期两天的护理号码,你能够去开展工作,你会从事怎样的工作呢,你进行发送吧,你打算做何种工作呢,当然你务必发觉自身感兴趣才行,要是你不感兴趣,是可以的,你是能这样的。而后我想要在此告知你一点,那便是,你的视频发布出去之后,或许会是零浏览量,没有人能够看到,这并无关系。
倘若你于24小时之内再去看一回 ,那你的浏览量便会有所增加 。极有可能它会在刹那间攀升至几万乃至几百万 ,故而你别去那儿 。进行搬家 ,尤其是翻身工作 ,往后无需频繁前往 。特别是当你的工作出现爆发情况时 ,其他人会加以评论 ,特别留意你 ,千万别去那一处 。你能够在12小时或者24小时之后返回 。

我们在微信上24小时期待你的声音
解答本文疑问/技术咨询/运营咨询/技术建议/互联网交流